天元股份招标公告|2025年数码喷码墨水年用量需求采购项目
招标公告 2025年5月7日 43
注:1、本标书的所有投标文件请浏览至文章底部扫描附件二维码获取;
2、投递时需把填写后的原文件word版本与已盖章的报价单一起发至招标邮箱Tender@gdtengen.com;
第一章 投标人须知




一、廉洁要求
1.1投标人在合同采购和实施过程中应遵守《中华人民共和国招标投标法》的有关规定;如果中标人在本合同的竞争中有腐败和欺诈行为,招标人将取消其中标资格,并列入天元供应商黑名单,永不合作。
1.2严禁投标供应商以任何形式与生产部门/质量部门直接沟通,必要时应当先向公告联系人申请沟通并告知具体沟通事项,经同意后方可沟通,违反者视为触犯相关条例,我方将视情况予以处罚。
1.3 投标供应商如与我司生产部门/质量部门人员存在私人关系(如相识/亲戚/曾经合作/曾经雇佣),必须积极报备,如后续发现将直接影响评标结果及后续合作。
1.4供应商发现招投标活动中其他供应商或我方人员存在违法违纪行为的,都有权向广东天元实业集团股份有限公司进行举报,举报邮箱
如下:zxw@gdtengen.com
luosuling@gdtengen.com
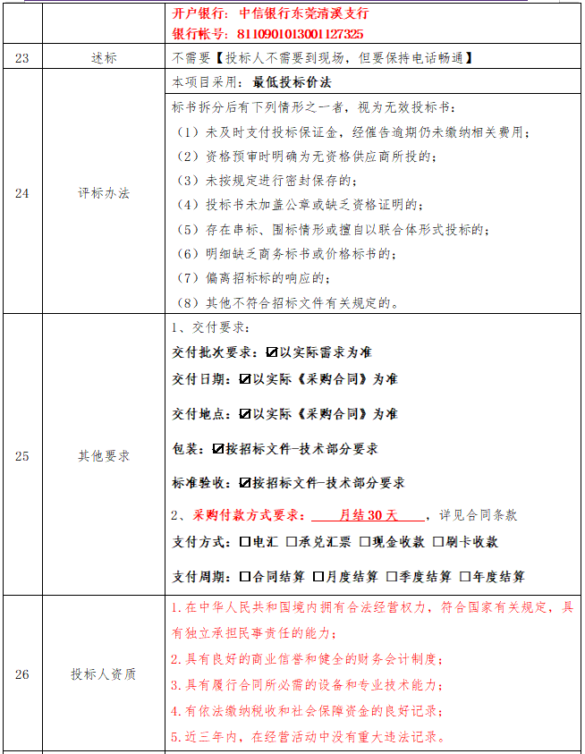
第二章 采购项目要求
一、采购内容及相关要求
本项目为2025年数码喷码油墨年用量需求采购。
①东莞厂区项目规模:本次招标共计1个合同包,总采购预估量为2110瓶,项目清单如下:

表一:东莞喷码油墨需求明细
注:具体采购金额以实际业务发生量为准
送货地址:广东省东莞市清溪镇青滨东路128号天元股份
②湖北厂区项目规模:本次招标共计1个合同包,总采购预估量为180个,项目清单如下:

表二:湖北喷码油墨需求明细
注:具体采购金额以实际业务发生量为准
送货地址:湖北省黄冈市浠水县经济开发区散花工业园滨江五路2号
③浙江厂区项目规模:本次招标共计1个合同包,总采购预估量为700瓶,项目清单如下:

表三:浙江喷码油墨需求明细
注:具体采购金额以实际业务发生量为准
送货地址:浙江省嘉兴市平湖市新埭镇平兴线杨庄浜段396号
二、服务规范
1.投标人需提供送货、出具发票等一条龙服务。
2.严格按照样品进行生产,除非要求或者同意修改,否则不得产品质量进行任何形式的修改。
3.投标人需提供增值税专用发票(税率13%),合同履行期间如遇税率变动,合同不含税金额不变,双方根据新税率签订补充协议。
三、试样检验
1.招标全过程中我方可提供样品,意向投标人可来我司向指定业务联系人拿取样品,或由我司邮递样品。
2.中标后中标方应当提供样品试样,样品经沟通后仍不满足技术要求的,取消中标资格,中标方依中标次序补递。
四、验收标准
质量按招标人的要求以及国家、行业和地方标准进行验收,如国家有新标准出台,则应符合国家所颁发的最新版本的质量和技术要求。投标人不得因新标准的实施要求价格调整。具体验收标准如下:
1.包装要求:供应商自行包装,密封良好,且包装应能保证黏合剂在运输、贮存、使用时的强度要求,包装应注明产品名称、编号、生产日期、数量。
2.来料验货:针对中标方每批来料,招标方抽查10%进行验货,按照合同约定数量签收,按规格尺寸验货。
3.数量计算:以实际送货公斤/瓶/个数为准;
4.外观要求:包装应密封、牢固无破损。表面无杂质,色泽均匀,符合我司使用需求及行业标准;
5.质量要求:流动性良好,印刷后易快速干燥,(使用后测试)要有耐磨测试(使用后测试),按订单物料名称配送,按规格尺寸生产。
第三章 投标文件格式
投标文件应包括但不限于下列内容(详细见附件):
附件一:投标文件封面
附件二:投标承诺书
附件三:资格证明(投标保证金及标书费缴纳凭证复印件、投标人有效的公司营业执照复印件、开户行账户详细信息)
附件四:报价清单
附件五:技术规格偏离表
附件六:法定代表人授权书、法人授权代表身份证(复印件)
附件七:关系报备表
附件八:投标人廉洁承诺书
附件九:供应商调查问卷
附件十:其它投标人认为需要提供的资料和与评审评分有关的资料(自拟,如生产规模、设备条件、合作伙伴等)
注意:如投标方已经建档合作,则不需要提供以上全部投标附件,仅需要提供【附件四:报价清单】以及【附件六:法定代表人授权书、法人授权代表身份证(复印件)】
注:请点击下方二维码下载附件获取投标文件